导航
首页
单位概况
单位简介
现任领导
历任领导
机构设置
规章制度
合作单位
专接本合作
中接专合作
生源基地
成教自考
成人学历教育
学历教育简介
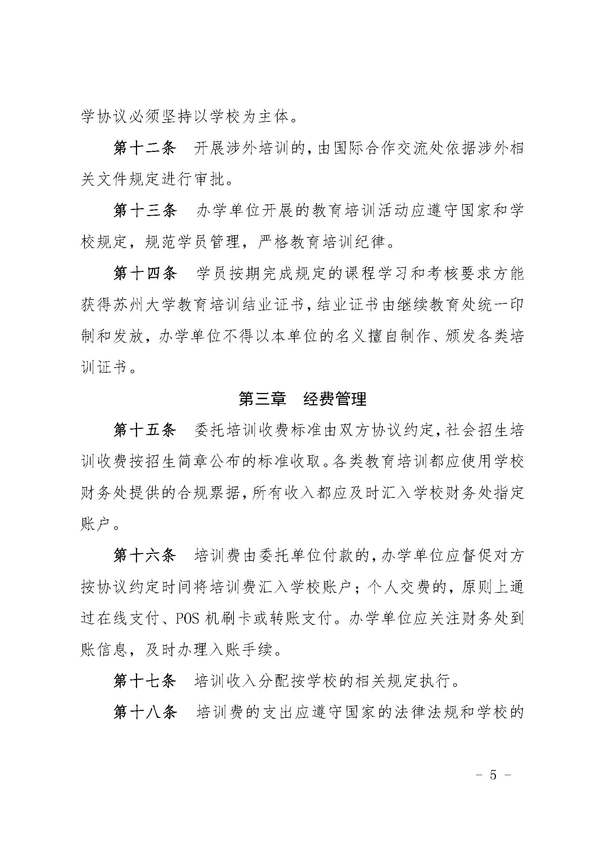
招生简章
专业目录
重点专业建设
规章制度
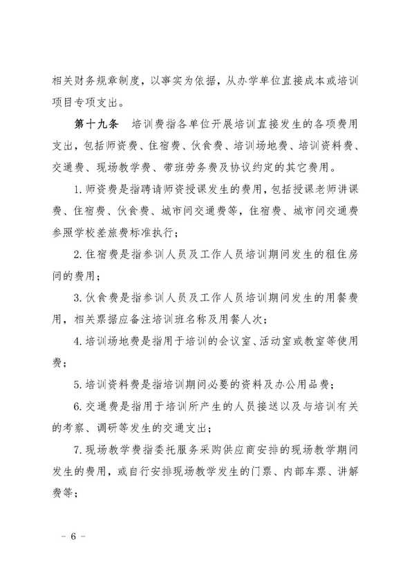
毕业与学位授予
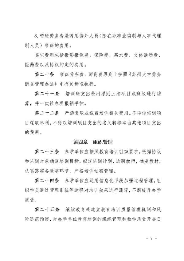
常见问题
优秀毕业生介绍
教学点一览
校企合作项目
办事指南
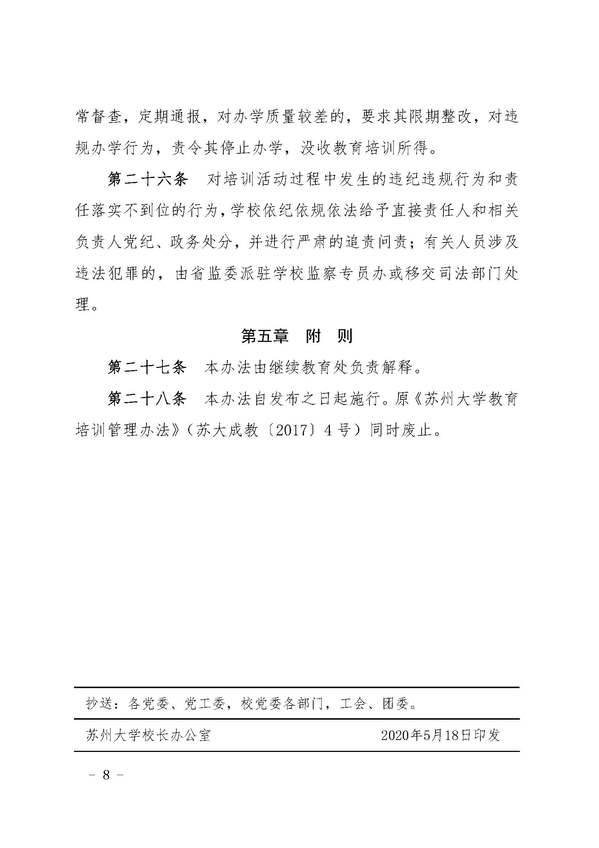
自学考试
自学考试简介
招生简章
专业目录
规章制度
毕业与学位授予
常见问题
学生工作
技能考核一览
技能考核介绍
办事指南
同等学力申硕
培训教育
留学项目
来华留学
出国留学
老挝苏大
全民教育
产业人才
雅思考试中心
雅思考点信息
雅思考试信息
雅思考试须知
BEC考点信息
其他考试信息
党员之家
联系我们
当前位置:
首页
单位概况
规章制度
苏州大学教育培训管理办法(2020年修订)
时间:2020-05-20
浏览:
3948
设置
A+
A-
夜晚模式
返回
原图
/